资本市场从来不缺奇闻。
一个38岁的年轻人,没有其他的资本投资和公司投资,公司也基本是空壳,就能够掏出3.44亿,接盘再升科技创始人郭茂的大比例减持。
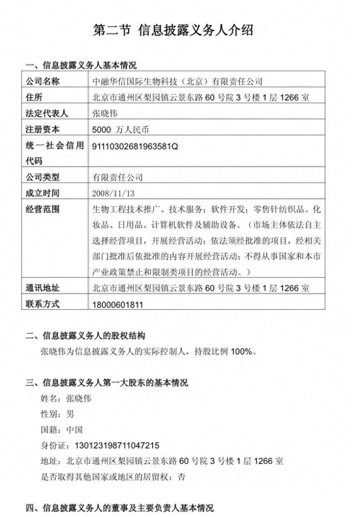
12月9日晚间,再升科技发布公告,控股股东郭茂与中融华信国际生物科技(北京)有限责任公司于2025年12月8日签订了《股份转让协议》,郭茂拟通协议转让方式向中融华信转让其持有的6218.72万股无限售条件流通股,占再升科技总股本的6.04%,转让总价款为人民币3.44亿元。
也就是12月10日,再升科技又发公告,把交易方信息大曝光了。

穿透君注意到,这全是再升科技的公开公告。在穿透君多年的资本市场从业经验来看,直接公布交易对方联系手机、全部身份号码的,都是极少数情况。
这种可以看作交易方对此的自信。
当然,这个中融华信财务也不得不让人产生质疑。
连续两年营业收入为零,并且也没有什么负债,看起来就是一个空壳公司。
不过,也得益于这个交易,12月8日到12月11日,再升科技连续四个一字涨停板。
股价飙升40%,达到7.66元/股,市值已经来到78.9亿元。
已经涨回到了2022年的水平了。
要知道,在2024年年中,再升科技曾一度跌至2.25元/股的历史最低。
对于目前业绩承压的再升科技来说,很不容易了。
再升科技2020年到2024年,营业收入维持在15亿左右的同时,净利润呈现持续大幅下滑趋势。
从2020年的3.59亿元一路走低到2024年的9075万元。
2025年前三季度,营业收入和利润也没好转。
2025年前三季度实现收入9.9亿元,同比下降10%;归属净利润约0.81亿元,同比下降11%;扣非净利润0.48亿元,同比下降26%。

也就是在这样的经营业绩情形下,再升科技创始人郭茂,开启了罕见的大比例减持。
郭茂于2025年9月27日披露减持计划,拟通过集中竞价及大宗交易方式减持公司股份不超过3090.39万股(占总股本3%)。
11月28日晚,再升科技公告,公司控股股东郭茂及其一致行动人郭思含女士已完成股份减持计划,合计减持3082.84万股,占总股本的2.99%,套现总金额约1.37亿元。
减持后,郭茂及其一致行动人合计持股比例从36.32%降至33.34%。
加上这次38岁年轻人接盘的股份,郭茂在2025年下半年,减持将超过9%的再升科技股份,套现将超过4.8亿元,这个比例极为惊人。
穿透君也看了下再升科技从2015年上市以来,作为控股股东和创始人郭茂的减持情况。
毫无疑问,2025年下半年的这场减持和转让,是最大的。
对于减持和转让的原因,再升科技官方公告中,均写道是控股股东个人资金需求。
郭茂,现在是非常缺钱吗?
作为再升科技的创始人和董事长,郭茂是再升科技的灵魂人物。
郭茂,中国国籍,无境外永久居留权,1970 年出生,工商管理硕士,中共党员。
郭茂曾任江北化肥劳资科副科长,嘉陵玻纤董事、总经理,期间曾任重庆长江特种造纸厂厂长。
直到2007年,才创立再升科技。
据媒体报道显示,在2000年,郭茂接任渝北区一家常年亏损、濒危破产的玻璃纤维工厂。
从技术骨干成为厂长,郭茂觉得是临危受命。
这家玻璃纤维工厂就是长江特种造纸厂。
不过,从再升科技十年前的招股书来看,也并非常年亏损。
长江特种造纸厂,成立于1994年,还是集体经济企业,重庆市江北县复兴镇企业办公室出资 10.4 万元、 重庆北碚周家沟矸砖厂出资 24.6万元、 重庆市嘉陵玻璃纤维厂出资 25 万元,主营业务为生产销售玻璃纤维空气过滤纸、蓄电池隔板纸。
2005-2007 年,长江特种造纸厂的营业收入和利润分别为
878.24 万元、 1,299.57万元、1,675.53 万元,
和-13.06 万元、32.85 万元、22.46 万元。
营业收入持续增长的情况下,长江特种造纸厂却不干了。
2008 年 5 月,长江特种造纸厂因未执行新建项目环境影响评价制度和“三同时”管理制度,不符合相关环保法规要求,被环境监察部门要求立即停产予以改正。
出于生产场地(位于江北化肥厂区内)和环保投资等因素考虑,嘉陵玻纤及其主要股东均不赞成对长江造纸厂继续投资用于环保设施改造,导致长江造纸厂处于停产状态。
再升科技在招股书中写道,长江特种造纸厂停产的主要原因系其未进行新建环保设施改造。
在郭茂担任长江特种造纸厂厂长期间,长江特种造纸厂业务经营正常。因此,郭茂不存在因长江特种造纸厂的经营不善而负有个人责任的情况。
再升科技的客户与长江特种造纸厂的原有客户存在部分交叉的情况,如江苏海纳空调净化设备有限公司、北京信都净化设备有限公司等。
此后2007年,郭茂创立再升科技,开启了自己的创业之路。
凭借此前的技术积累,以及对超细纤维棉的持续研发,
再升科技成长为主营产品涵盖“干净空气材料”、“高效节能材料”和“无尘空调产品”三大品类的小巨人企业。
最为人们所经经乐道的是,再升科技在C919国产大飞机上的应用。
其后,再升科技超细纤维棉,还应用在高铁CR450动车组,乃至SpaceX的火箭整流罩上。
可以说,在超细纤维棉这个赛道上,再升科技已经是最具竞争力的企业了。
对于郭茂和再升科技的前景,你怎么看?
